今回は、VRガイドとして多方面で活躍されている おきゅたんbot / 宝来すみれ 様による、VRChatワールド作成の特別ガイドをご紹介します。
VRChatで自分だけの空間を作り、そこにこだわりのアイテムを配置してアップロードする——。一見難しそうに思えるこのプロセスを、初心者の方でも「ゼロから」進められるよう、非常に分かりやすく解説していただきました。
今回のガイドで配置するアイテムは、Pimaxが誇るハイエンドVRヘッドセットの3Dアセットです。片目4K・両目8Kという驚異的な解像度を誇る Crystal Super や、最新の Dream Air など、憧れのデバイスを自分のワールドに彩りとして加えることができます。
これからワールド作りに挑戦したい方も、Pimaxのアセットをチェックしたい方も、ぜひ最後までご覧ください。
はいはーいVRガイドのおきゅたんbotだよ。今回は、VRChat向けのシンプルなワールドを作って、アイテムを置いてアップロードする手順をゼロから解説するね!
置くアイテムはハイエンドVR機器「PimaxのVRヘッドセット」の3Dアセット! アセットを変えればほかのアイテムでも同様に参考になると思います。
片目4K、両目8Kはすごい。
手に持っているのは:高解像度とっても強そうなPimax Crystal Super
頭:高解像度モダンなデザインの新型Pimax Dream Air
奥左側:Crystalより少し解像度を抑えたPimax Crystal Light
奥右側:視野角170度のモンスターVR機器Pimax Vision 8KX
やり方がわかっていて、単にPimaxのアセットを使いたい方は下の目次からジャンプしてね! あとそうそう、お得な割引クーポンもあります。
VRChatワールド制作ガイド:SDK導入からアップロードまで
ワールドを作る前にVRChatのワールドを作るのに必要なツール、開発環境を準備します。もうできている方は次の項目に飛ばして読んでね。
1.VCCのインストール
VRChatのワールド制作には、特定のバージョンのUnityとVRChat SDKが必要です。これらを管理するツールとしてVRChat Creator Companion、略してVCCというものを使います。
まず、VRChatにWebからログインしてダウンロードページに行くと、いろいろダウンロードできるページが出ます。

手順の説明はこの真ん中あたり。「Setting up the SDK」をクリックすれば英語での解説ページがでるのでそのとおり進めればいいんだけど、日本語で冒頭を抜粋すると次のような感じ。
-
VRChat Creator Companion (VCC) をダウンロードしてください。
-
ドキュメントをお読みください。
-
-
VCCをインストールしてください。
-
デフォルトのインストール場所は %LocalAppData%/Programs/VRChat Creator Companion ですが、必要に応じて変更できます。
-
-
VCCは自動的に起動するはずです。起動しない場合は、Windowsで「Creator Companion」を検索してください。
注記: Android、Quest、iOSのいずれにアップロードしますか?プラットフォームのページをご覧ください。

2.Unityのインストール
記事執筆時点では「Unity 2022.3.22f1」がVRChat用のUnityのバージョンです。
主にゲームや映像制作で使われることが多いツールなんだけど、VRChatでワールドを作ったり、アバターを改変してアップロードしたりするときにも使うの。ちょっと難しいところあるけど、覚えると可能性が広がります!
Unityのインストールはバーチャルマーケットさんのページに詳しい解説があったのでそちらを参考にどうぞ!
ユニティちゃんはVRChatのアバターとしても初期に親しまれてました!
© UTJ/UCL
3.プロジェクトの作成とUnity起動
VCCを起動して、VRChatのワールド用に新しいプロジェクトを作ります!
VCCを起動したら右上の「Create New Project」をクリック。

「Unity 2022 World Project」テンプレートを選択して、好きなプロジェクト名を入力。「Create Project」を押すと、必要なSDKが自動で組み込まれたプロジェクトができあがるよ。

プロジェクトができあがるとManage Packagesの画面になっているので、「Open Project」を選ぶと…Unityという開発ツールが開きます。
↑でしばらく待つと↓の画面に
Unity起動中。

しばらく待つと…Unityが起動し、自分の作ったプロジェクトが開かれます。
床があるだけのシンプルなシーンが出ているはず
ワールドのアップロード!
Unityが開いたら、ワールドの形を作っていく――前に、ひとまずこのままなにもせずアップロードできるか試しましょう!
Unityの上部のメニューに「VRChat SDK」という項目があるので、そこをクリックし、その中にある「Show Control Panel」を選択します。

Unity上でVRChatアカウントログイン
そうしたらVRChat SDKというウインドウが開くのでそこにVRChatでのアカウント情報(ユーザー名またはメアドと、パスワード)を入力してSign Inします。
※SteamアカウントではなくVRChatアカウント作成してそちらを使いましょう。

ログインできました? そうしたら、同じウインドウの上部タブのひとつ「Builder」を選んで、いよいよワールドのアップロードです。
最下部を見ると、Please set a name and thumbnail before uploading
つまり「アップロードする前に、名前とサムネイルを設定してください」と出ています
ワールド名とサムネイルを設定
Nameのところにワールドの名前を入力して、ワールドのサムネイル画像用に「Capture In Scene」を押してスクリーンショットを保存しましょう。
Unityのシーンビューででていた画面に近いカメラでのスクショが保存されます
レイヤーとコリジョンマトリクスの設定
なんだか難しそう? 大丈夫。ボタンを押すだけなので順番にやってみてね!
2番目の「Setup Layers for VRChat」というボタンを押して、Unityのレイヤー設定をVRChat用に設定します。これはプロジェクトに対して1回やるだけでOK。
翻訳すると「VRChat シーンは、物理演算や衝突などの挙動を全員が予測できるように、VRChat と同じ Unity レイヤー構成である必要があります。 このボタンを押すと、プロジェクトのレイヤーを VRChat に合わせて設定します」
ほんとにやるのか確認が出ます。やるので「Do It!」を選びましょう。
Layersの方は完了して、次にCollision Matrixの方にボタンが出るので「Setup Collision Matrix」をクリックします。これはレイヤー同士での物のぶつかり方をVRChatの仕様にあわせる、みたいなもの。これもプロジェクトに対して1回やるだけでOK。
翻訳「VRChat は衝突判定のために特定のレイヤーを使用しています。テストや開発をスムーズに進めるため、プロジェクトの衝突マトリックスを VRChat のものに合わせて設定する必要があります」
こちらも警告ダイアログでたら「Do It!」しましょう。
ワールドをビルドしてアップロード
すると、最下部のメッセージが消えて「Build and Publish」が選べるので推します。ワールドを作って公開(デフォルトは限定公開)するってことですね。

著作権所有権に関する同意ダイアログが出るので、同意できる場合は「OK」を押します。
著作権所有権に関する同意
「OK をクリックすることで、私はこのコンテンツをアップロードするために必要な権利を有しており、それが第三者の法的権利または知的財産権を侵害しないことを証明します」
ワールドのビルドがはじまり…

アップロード中
成功!
おつかれさまでした! これでVRChatの限定公開ワールドとしてアップロード完了。
「See it on the VRChat Website」をクリックすると、Webでワールドの情報ページを開けるので、情報更新したいときはそこからも更新できるの。
右下のEditを押すと、ワールドの人数や概要を変更したり、「Publish to Community Labs」でコミュニティラボへの一般公開ができます(1週間に1ワールドまで)
あとセクシーな要素、ホラー要素とか警告が必要なワールドの場合はチェックボックスのチェックをしておきましょう!
VRChatの「ワールド」の「自分のワールド」の「アップロードしたもの」にさきほどのワールドがあるので、入って確かめてみると…床だけのワールドに入れましたね!
Unityの青空がきれい!
簡単なシーンの作成とアイテムの配置
それじゃあ、いよいよ――Unityにキューブ(箱)で簡単な部屋を作り、そこにアイテムを置いてみましょう!
シーンを別名保存
でもシーン名がVRCDefaultWorldSceneで上書きしていくのもどうかと思うので、別のシーンを作ります。Unity上部のFileメニューから「Save As…」を選びます。

仮にMyVRCWorldという名前でAssets/Scenesに保存します。
保存できました!
プロジェクトとヒエラルキー
Unityは「Projects」というウインドウで自分のプロジェクト内のデータ(アセット)やスクリプトを管理しています。
現在開いているシーンの中身は「Hierarchy(ヒエラルキー)」というウインドウで管理しているので、ここを見ると、VRCWorldというワールドの基本設定のオブジェクトや、Floorという床オブジェクト、Directional Lightというライトなどいくつかすでにあるのがわかります。

シーンビューの動かし方
Sceneと書かれたシーンビューでは右ドラッグで見えている向きを変えたり、マウスのミドルホイールで拡大縮小したり、マウス右ボタンを押したままキーボードのWASDでFPSゲームのように前後左右に移動したりできます。
ヒエラルキーでオブジェクト選択して「F」キーを押すと
そのオブジェクト中心に画面が移動してくれたりもするよ
キューブで部屋を作る
ヒエラルキーで右クリックメニューを開き、3D Object→Cubeを選択すると1m x 1m x 1m の立方体オブジェクトを作成できます。

名前はF2キーで変更したりもできるよ
地面に0.5m分埋まってるので高さを+0.5します。
選択しているオブジェクトの情報は「Inspector(インスペクター)」に表示されるので、そこのY座標の値を0.5にすればOK!

Moveツールでオブジェクトを左ドラッグすると位置移動できます
緑の四角の部分を左ドラッグすれば床と並行な、XZの平面を移動できて便利!
スケールツールを使って赤(X軸)、青(Z軸)の大きさを変えれば細長い板にできますし――

Rectツールを使うと上辺だけを上にのばして壁を作ったりも簡単。
Inspectorでスケールの数値入力でもできるので、
ぴったりにしたいときには数値を調節しましょう
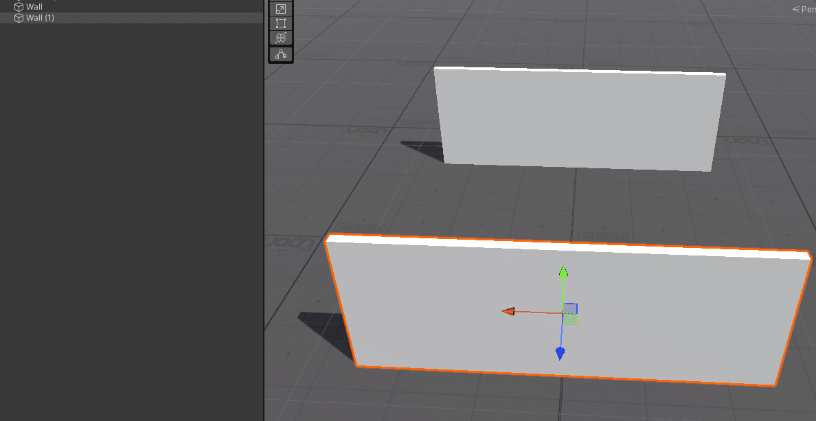
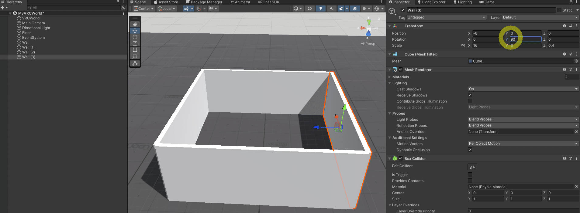
オブジェクトをWallという名前にリネームして、そのあと複製しましょう。複製はCtrl+DかメニューからDuplicateでできます。

複製しても同じ場所にあるとわからないのでずらします。

さらにもう2つ複製して、90度Y軸回転させて、位置も部屋の壁になるよう移動させます。

ちょっと部屋になってきました。屋根も同じ感じで作れますが今回は見晴らしよくということでこのまま。
※ちなみにProBuilderというUnity公式アドオンを使うと、いろんな間取りにあわせたモデリングをUnity上でできるのでもっと便利です!
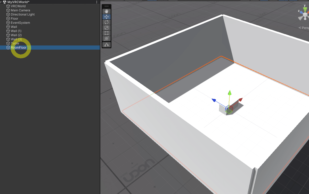
真ん中にテーブルとしてのキューブも作っておきましょう。
ぽつんとテーブルひとつ。
ちなみに、部屋の四隅に柱っぽく箱を立てたりするとリアリティが増したりするので
余裕があればやってみてね
床も作ります。まわりのもともとあった床がFloorという名前だったので、RoomFloorという名前にしました。
高さを縮めた薄い板みたいな部屋の床を配置
テクスチャを貼る
真っ白もいいけどテクスチャがないと味気ないので、木目のテクスチャをCC0ライセンス(商用利用可能、クレジット表記不要)、パブリックドメインで公開されているのCC0 Texturesというありがたいサイトからダウンロードして貼ってみましょう。
解像度はそこまでいらないので今回は1K-PNGを選択
ダウンロードしたzipを展開して、プロジェクトのAssets以下にコピーします。今回はAssets/Texturesというフォルダを作ってそこに入れました。

木目模様のテクスチャの準備がてきたので、RoomFloorオブジェクトにドラッグ&ドロップします。するとこんなふうに木目に!

でもちょっと模様が大きい気がするので、マテリアルを調整します。RoomFloorオブジェクトを選択した状態で、Inspectorの一番したのWood~の▶をクリックして詳細を出してください。

Tilingという項目の数値を2、2にして2倍の密度にしました。
ばっちり!
今回はCubeを使ったけど、PlaneやQuadっていう板状の3Dオブジェクトを作って貼るのでもOK。写真飾ったりしたいときはQuatに貼ることが多いかな? 自分好みの部屋にするときにやってみて。

シーンを保存する
せっかく編集したシーンが消えたら悲しいので保存してきましょう!
ここでFileメニューから「Save」を選ぶか、Ctrl + Sを押すとシーンを上書き保存できます。こまめなセーブが大事!!
Ctrl + SでもOK。
過去のシーンも残しておきたいときは別名で保存したりコピーしておくのも手です。
VRヘッドセット「Pimax」シリーズについて
VRヘッドセットのPRをかねて、Pimaxさんが出しているVRヘッドセットモデルをワールドに置こうと思います。VRでVR機材を見るのもおもしろいですよね! いろんな機種の外観や大きさの雰囲気など感じ取れるのはVRのいいところ。
というわけで、ここで宣伝タイム!
Pimaxでびっくりした話
Pimaxは解像度や視野角などハイエンドに尖がったVRヘッドセットメーカーさんで、面白い製品を出しているのです。
8Kぐらいの高解像度になると「きれい」なだけでなく、「ある」っていう感じがすごくてびっくりしたんだけど、そんなわたしがレポートする紹介動画はこちら。

🎉キャンペーン!!
いまはPimax Vridgeという名前のキャンペーンをやっていてPimax Crystalシリーズがとってもお得になっています。なんでも過去最高にお得なんだとか。

一番上の価格が従来の値段で、それがセールの新価格になり
そこからVR-Bridgeというキャンペーンで安くなり
限定追加特典もつく感じ
しかも、上記キャンペーンのアンケート項目や、通常購入の際にも、下記の紹介コードを入力するとさらに 2% 割引になります。
Pimax Crystal Super / Light 割引クーポンコード:ocutanbot
Pimax Dream Air / Air SE 割引クーポンコード:ocutanbot25

個人的にはいまから買うなら新型のPimax Dream Airが軽量そうでデザインもスマートで気になるけど、現行機種のCrystal LightやSuperもお得になったので迷っちゃいますね。
Pimax Crystal Superの廉価版がPimax Crystal Light、Pimax Dream Airの廉価版がPimax Dream Air SEです。どれもMeta Quest 3より高解像度だけど、Crystal SuperやDream Airは段違いの超高解像度です。
え? つよつよPCが必要そう? たしかに! PC接続専用でPCも高性能な方がいいんだけど、負荷を下げるやり方としてGPUアップスケーリングという機能で疑似的に高解像度にすることもできるみたい。気になる方は調べてみてね。
テーブルにVRヘッドセット「Pimax」を置く
さて、それではPimaxさんが出しているVRヘッドセットモデルをワールドに置いてみましょう!
モデルをダウンロード
Pimax公式サイトのダウンロードURLからPimaxのモデルが入ったunitypackageをダウンロードします。
Windowsで拡張子を表示する設定になっている場合は
「.unitypackage」という拡張子になります
Unityのプロジェクトを開いたままの状態でunitypackageをダブルクリックすると、データを読み込む(インポートする)ダイアログが出るので「Import」を選んでください。

読み込めたらAssets/Pimaxというフォルダがプロジェクト内にできているので、その中にある「Pimax Sample」というシーンを開いてみましょう。

するとPimaxのヘッドセットが置かれたVRChatのサンプルワールドのシーンが表示されます。3つほどショッキングピンクな色のやつがあるけど!
手前の3つがStandardシェーダー、奥がlilToonシェーダーという描き方で描かれるマテリアルのモデル。lilToonシェーダーは入れていないのでショッキングピンクな色のエラー表示になっています。
lilToonを使いたいとき
今回使うのはStandardシェーダーのものでも、どちらでもいいんだけど、lilToonシェーダーを使う場合はこちらのリンクからlilToon 2.x.xをダウンロードしてみましょう。

zipの中にある「jp.lilxyzw.liltoon-2.x.x-installer.unitypackage」をダブルクリックしてlilToonのパッケージをインストールしてください。

ダイアログが出てくるので「Import」を選びます
Importを押すとバーが延びたりしていき…
こちらのダイアログがでるので、
Installを選んでください。
無事インストールが終わると奥にあった3つのモデルもきれいに表示されましたね!
Packages/lilToon が増えて、奥のモデルも正しく表示されるようになりました!
このワールドをそのままアップロードもできます。

自作のワールドにアイテムをもっていく
今回は事前に部屋を作っていたのでそれを使いましょう。
まずシーンに配置してある「Pimax lilToon」か「Pimax Standard」のどちらかをクリップボードにコピーします。オブジェクトを選んで右クリックメニューの「Copy」または、Ctrl + CでもOK。

プロジェクトのAssets/ScenesにあるMyVRCWorldをダブルクリックしてシーンを開いてください。

開けたらヒエラルキーで右クリックメニューの「Paste」またはCtrl + Vで、さきほどのPimaxモデルを置けます。

無事置けました! やったね!


なお、今回のようにサンプルシーンからコピーしたりせず、Assets/Pimax/Prefabsというフォルダに各VRヘッドセットが入っているのでそれをシーンやヒエラルキーにドラッグ&ドロップしてもOKです。
右下のゲージを左端いっぱいにすると一覧で名前が見やすいモードに。
マウスのミドルホイールでもOK
Unity上でワールドのテスト
配置できたのでUnity上でワールドの動作をテストしましょう!
テストの実行
上部にある▶️ボタンを押します。

Gameウインドウのタブがアクティブになって、VRChat Cliet Simulatorのダイアログがゲーム画面内に出ます。
「Close Menu」を選んでダイアログを閉じると、キーボードのW A S Dキーで前後左右に動いたり、マウスのドラッグで視線を変えたりできます。

近くにいくと左ドラッグでアイテムを手に持ったりできます。

テストの終了
ESCキーを押すとまたダイアログが出るので「Exit Playmode」を押すか、もう一度▶️ボタン押すと、テストを終了できます。

もし終了してGameタブのままだったときはSceneタブを選んで切り替えてね。


プレイヤーのスタート位置の調整
プレイヤーのスタート位置を反対側にしたい、と思ったらヒエラルキーにある「VRCWorld」の位置と向きを変えればOK。
VRCWorldオブジェクトを選んで…
反対側に移動して、180度Y軸回転! VRCWorldオブジェクトの青い矢印(Z+)がプレイヤーの向いている向きです。
テーブルの前に立たせる
実行してみると正面に立てました!


物を持てるわけ
今回はいじる必要はないんだけど、持てるオブジェクトの仕組みを解説しておくよ! 持てるオブジェクトには「VRC_PickUp」というコンポーネントがついていて…

Proximityが大きいと遠くにあるオブジェクトも、すいっと引き寄せて持てるんだけど
ご発動しがちなので0.1(10cm)と短くしてます
あわせてBox Colliderコンポーネントで持てる部分の判定用の箱を設定
Edit Colliderボタン押したあとSceneの画面で小さい点みたいな■をドラッグすると
大きさ調整できたり。数値入力でもOK
Rigidbodyで物理的な動きを設定しています。
Use GravityがOnだと重力で落下するのでOffに。
Is KinematicをOnにするとぴたっと止められます(物理挙動をしなくなる)
でもこれだけだと「ローカル動作」だけになって、他のプレイヤーには自分が持ってるオブジェクトの動きが反映されなくなるので、VRC Object Syncっていうコンポーネントも付けます。
これで他のプレイヤーにも動きが見える「グローバル動作」になります。
たくさんグローバルなアイテム置きすぎには注意
軽量化:遠くにいったら見えなくなる
ここまででだいたいOKなんだけど、Pimaxの今回のモデルは軽量化のためにLOD Groupという設定もしてあります。
スクリーンでの見え方が一定%以下になったらこのモデル(メッシュ)、さらに〇〇%以下ならこのモデル、と切り替えられる機能で、Pimaxの今回のモデルでは一定距離内だけ見えて、他の距離は見えない、みたいにしてあるの。※不要ならこのコンポーネントをオフにするか消せばOK

完成したワールドをアップロード!
さてさて、ちょっと解説で脱線したけど、あとは、途中でアップロードしたときと同じ手順でアップロードするだけです。VRChat SDKウインドウ(Unity上部のVRChat SDKのShow Control Panelで表示)で、Builderタブを選び…せっかくなので、サムネイル画像を更新しましょう。
シーンの表示をいい感じにしたあと、Capture In Sceneを選んでCaptureボタンを押します。

Save Changesを選んでサムネイルを反映。

すると、保存&アップロード中っぽい表示が出るけど、これはサムネイルなどの情報を反映させてるだけなのでご注意。

次にワールドそのものをアップロードするため、3.の「Build & Publish」ボタンを押します。

緑の文字が出れば成功! おつかれさまでした!!
もし赤い文字が出たらエラーなので、エラー内容を翻訳したり検索してみてね
VRChatに入ってワールドに移動してみると――わーい、Pimaxのヘッドセットいっぱい!

左からPimax Crystal Light、Pimax Crystal Super、Pimax Dream Air、Pimax Vision 8KX
実はこのPimaxのモデルは100万ポリゴンぐらいあったものをBlenderで部品を1つ1つ見ながら1/10ぐらいに削減したり、マテリアル調整など、今回わたしが新たに担当しました。
Unityでもポリゴン削減アセットはあるものの、やっぱりBlenderを使うと細かな調整ができて便利! おきゅたんBlender使えるようになってできること広がりました。ぐふふ。
ちなみに製品の実物では、フロントパネルの「V」の色を好きな色にできるので、Vのマテリアルをあなたの推しや自分のテーマカラーなどお好みの色にするのもいいと思いますっ

同じ感じでいろんな家具や展示物を置いたりすれば、好きなお部屋にできるのでやってみてね。わたしは、BOOTHで購入したVRChatワールド向けアセットや、Unity Asset Storeの3Dアセットなどもよく使わせいただきます。
Pimax各機種のスペック
Pimax Crystal Light のスペック

Pimax Crystal Super のスペック

Pimax Dream Air / Pimax Air SE のスペック

動画で基本~応用編
軽量化のためのStatic設定、ライトのベイクやPostProcessingを使った効果、Udonの話などを見てみたい方はこちらの動画も参考にどうぞ!
※昔の動画なので細かな部分は操作違う場所もあるかもです。CyanTriggerはサポート終了しました
もう少し新しい動画で各種市販アセットを配置したり、リフォームしていく様子は↓こちら。
それではよきVRライフをー!!
バーチャルのことなら何でも?お仕事募集中!
バーチャル専業活動していて、出演から裏方制作スタッフまでいろんなことをしています。企業様、自治体様、個人様。タレント業務、PR業務、アバターセットアップ、ワールド制作、Unityでの演出制作、映像制作、イベント企画運営、制作進行、実施まで。
ポートフォリオはこちら!
メンバーシップに入るといろんな「いいこと」見つかる!?
noteメンバーシップではVRやVTuber、おきゅたんが見つけたいろんなお役立ち情報やファン向けのオフショットなどを共有したりしています。
さらに、自動カメラたん、Photoコミックたん、PopinCap、VRCPhotoToWorldなどの便利ツールなどが使えるプランもあったり。
よかったらぜひ仲良くしてね!
バーチャル応援スポンサー
Pimaxさんも加わってくださったバーチャル応援スポンサーさん向けのプランもあります!
🆕株式会社Pimaxテクノロジー
※Pimax製品の割引コードはocutanbotまたはocutanbot25
株式会社シーク・アミューズメント
株式会社ROOX
株式会社NuNuAI
※NuNuPCのおきゅたん割引コードはOCUTANBOT
おきゅーとぴあというVRChatワールド行くとこんなスポンサーブースもあって。学校、酒場、美術館、映画館、ゲームショップ、いろんな場所があるので遊びに行ってみてね。ワールドを本格的に作れるようになると部屋だけでなく、王国だって作れちゃう!



ワールドの作成からアップロードまで、おきゅたんbot様ならではの視点で楽しく解説していただきました。アセットを入れ替えることで、Pimax製品以外にも応用できる非常に汎用性の高い内容となっています。
また、記事内でも紹介されている通り、現在Pimax公式サイトでは、最新デバイスをよりお得に手に入れるための特別割引クーポンも配布中です。
今回のチュートリアルの全編や、より詳細なステップを確認したい方は、ぜひおきゅたんbot様のオリジナル記事をチェックしてみてください。VRの世界をもっと楽しく、もっと自由に広げていきましょう!
🔗 オリジナル記事はこちら:
https://note.com/preview/n614b0bc9ee24?prev_access_key=dc08722d5f707b68694cabcbc5f93b80
ご不明な点やご質問がございましたら、いつでもお気軽に下記メールアドレスまでお問い合わせください。

